1. leht 1-st
Istmete paigaldus
Postitatud: P Mär 05, 2017 15:51
Postitas MATU90
Kuna veermik/kere/sisustuse alafoorumis teemat teha ei saa, siis küsin siin. Autoks 2000 a 9-5 estate, ostsin sama aastakäigu el. istmed, soojendus, tuulutus mõlemad. Vahetama hakates leidsin et keskonsooli tulevad ainult ühed juhtmed, arvatavasti siis soojeduse omad. Ei leidnud teemat kus oleks lahatud selliste istmete paigaldamist, on kellelgi sellega kokkupuuteid ?
Istmete paigaldus
Postitatud: P Mär 05, 2017 18:39
Postitas MATU90
Istmete paigaldus
Postitatud: E Mär 06, 2017 15:09
Postitas Zazou
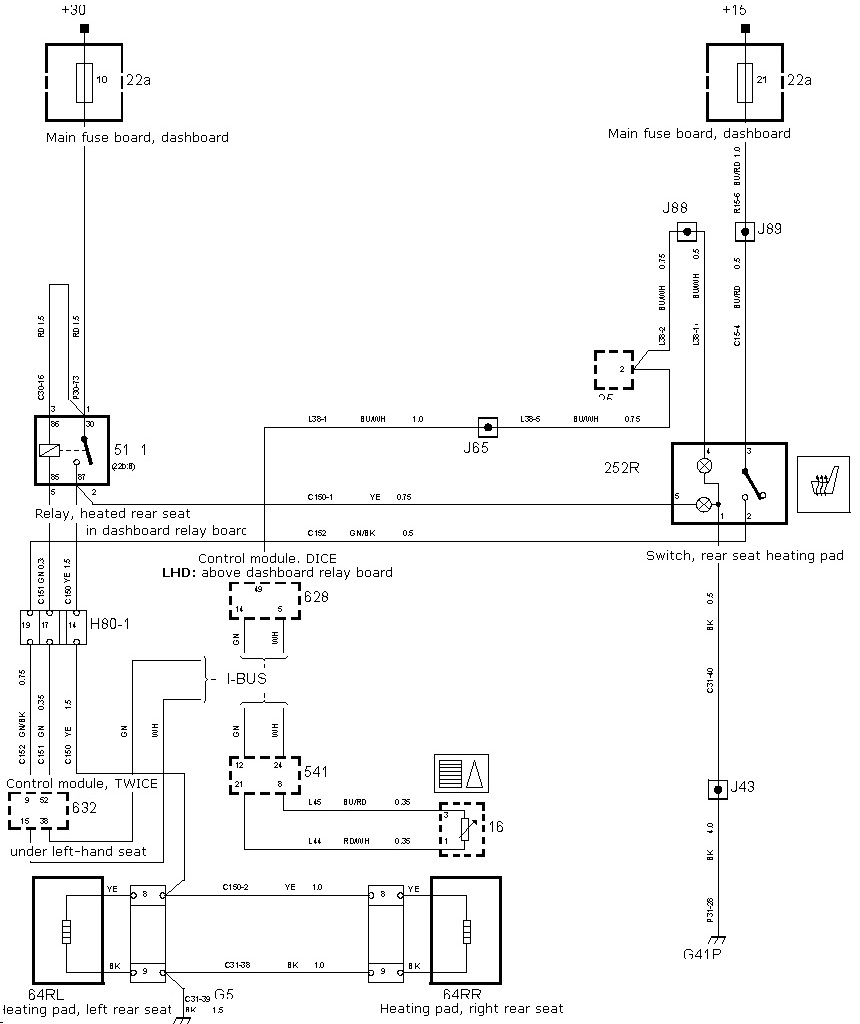
Ma vahetasin ka oma 2004 aasta 9-5 Vectoril istmeid ja lisasin ventileeritavad el. istmed. Ventilaatoritele kaableid veetud polnud, vedasin ise ja ühendasin õige koha peale pistikusse. Ise kasutasin ka seda internetist leitud skeemi.

Istmete paigaldus
Postitatud: K Mär 15, 2017 20:12
Postitas MATU90
Kas siuke pime juhus on ka olemas, et tagumise istme jaoks soojendusjuhtmed veetud ?
Istmete paigaldus
Postitatud: R Mär 17, 2017 9:01
Postitas Trionic
Sinu masinal võivad kaablid isegi olemas olla.
Istmete paigaldus
Postitatud: T Mär 21, 2017 19:44
Postitas MATU90
Vaatasin üle, pole olemas neid juhtmeid, kuid tooriku pealt oli võimalik maha kerida need juhtmed, ainuke küsimus kuhu läheb lüliti pistiku pin 3 juhe. Vist punane kahe sinise triibuga(värvipime olen

) Maha võttes teise auto pealt lihtsalt lõikasime kõrvalistuja poolse juhtmepundi kuskilt maalt läbi
Istmete paigaldus
Postitatud: T Mär 21, 2017 20:47
Postitas aatom
Pin 3 toitesse ja pin 2 TWICE-sse, e. siis TWICE juhib läbi relee. Samas kas tarkvara poolt lubatud ka? Enda masinal tahtsin ka tagaistmete (vahetusega) soojenduse panna, aga ka juhtmeid pole ja õiged juhtmed jäid kaasa ostmata, sinna see seni jäänud on, et kas ise miskit teha või üritada originaalina...
Lisatud failid
Istmete paigaldus
Postitatud: K Mär 22, 2017 7:29
Postitas MATU90
Pin 3 toitesse ja pin 2 TWICE-sse, e. siis TWICE juhib läbi relee. Samas kas tarkvara poolt lubatud ka? Enda masinal tahtsin ka tagaistmete (vahetusega) soojenduse panna, aga ka juhtmeid pole ja õiged juhtmed jäid kaasa ostmata, sinna see seni jäänud on, et kas ise miskit teha või üritada originaalina...
Tänud skeemi eest, kas siis peab tõesti progema minema kuskile et soojendus töötaks?
Istmete paigaldus
Postitatud: P Apr 23, 2017 20:51
Postitas MATU90
Nii, täna sai siis asi peaaegu ära tehtud, istmed sees ja toimivad, ei pidanud midagi progema . Tagumist istmesoojendust ei jõudnud lõpuni teha, ja pistikuid ka pole. Muidugi üks asi jäi silma nüüd, tagumise soojendusega seoses. Nimelt 80-pin pistikusse pin 19 peale lülitist juhe tuleb, twice-i edasi ei lähe midagi, ka toorikult võetud juhtmestikul polnud seda twice minevat juhet. Eks näeb kas toimib kui pistikud leian ja ühendatud saan.
Mis veel natuke veel painab, kaitsmeblokis on tehtud mul väiksed sildamised et aknad töötaks ennem võtme eemaldamist veel ka off asendis ja sigaretisüütaja toimiks 24/7. Aga istmed nüüd töötavad ka isegi kui võtit pole süütelukus, on see halb või võib nii jääda ?
Kas elektriistmete siinide plastikud on teistsugused või pole neid üldse, tavaliste istmete omad ei sobi üldse sinna alla...?
Istmete paigaldus
Postitatud: E Apr 24, 2017 8:58
Postitas Cyber
Isegi tonnisel liiguvad elektriistmed siis, kui süüde sees pole. Ainult uks peab lahti olema..
